近日,中建五局在中国银行间市场交易商协会成功注册非金融企业债务融资工具(DFI),成功获批上海证券交易所知名成熟发行人资质,这是中建五局拓展优质融资渠道、丰富融资工具的又一次重大突破。以上资质仅针对市场认可度高、行业地位显著、公司治理完善、经营财务状况稳健、债券融资经验丰富、信息披露成熟的优质企业提供。


获DFI资质企业可就超短期融资券、短期融资券、永续票据、绿色债务融资工具等产品进行统一注册,并在2年有效期内自行选择发行品种、发行规模、发行期限,无须单笔注册审批,可提高发行效率。
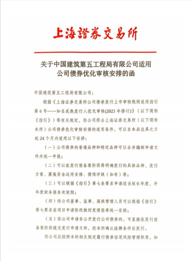
获知名成熟发行人资质企业可就多品种公司债券统一注册,在发行前再明确每期发行的具体品种、发行方案、募集资金运用安排,可申请适当延长年度、半年度财务报告有效期等,且预审核时限原则上不超过10个工作日,大大提升公司债券发行效率。
此次DFI注册及知名成熟发行人的获批,中建五局融资的自主性、灵活性和便利性显著提升,对中建五局优选融资产品、灵活选择融资窗口、提高债券发行效率、优化债务结构、进一步降低融资产品发行利率具有重要意义,同时,充分体现了中国银行间市场交易商协会和上海证券交易所对中建五局市场及行业地位的高度认可,彰显了中建五局良好的经营实力与信用资质,进一步提高了中建五局在资本市场上的优良形象。
中建五局将在监管部门和市场机构的大力支持下,把握发行机遇,发挥专业优势,着力开展高效低成本融资,不断优化资本结构,坚定不移地为企业实现高质量发展再立新功!(局金融业务部周淦)